2025年04月18日来源:品牌文化部0
2025年4月14日,全国产教融合创新创业联盟公布了2025年创新创业创造学术年会优秀论文、示范案例、创新人物的征集结果。本次年会吸引了来自全国众多高校的积极参与,经过激烈的角逐和专家组的严格评审,云南经济管理学院在此次评选中脱颖而出,共有两篇论文入选优秀论文名单,一个示范案例获得提名,充分展示了学校在创新创业教育领域的深厚底蕴和显著成果。
本次全国产教融合创新创业联盟学术年会旨在促进产教融合、创新创业教育的深入发展,提升高校创新创业人才培养质量。年会面向全国高校征集优秀论文、示范案例和创新人物,吸引了来自全国各地的89所高?;斡搿8鞲咝7追滋峤涣俗约旱挠判愠晒?,展示了各自在创新创业教育领域的探索与实践。

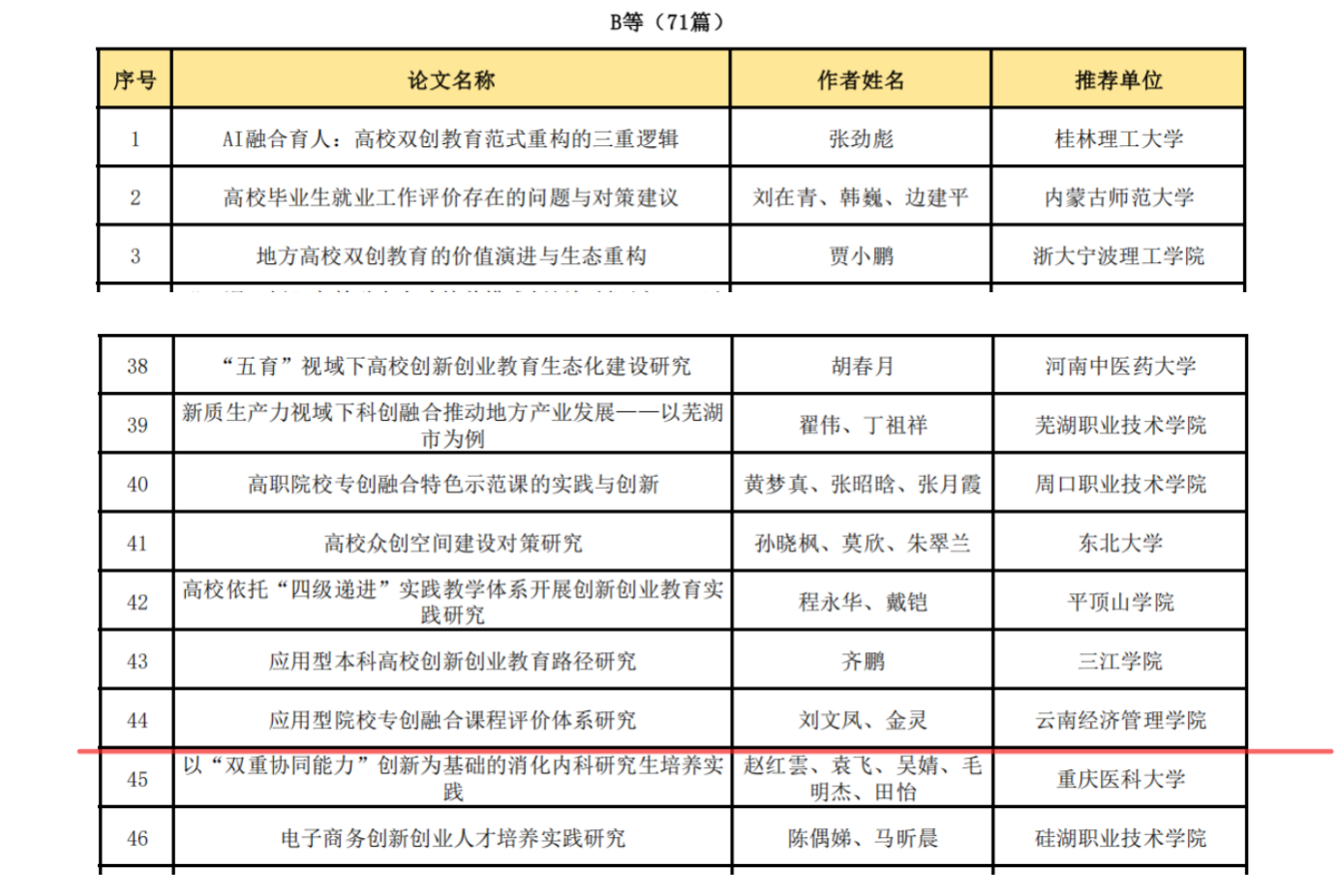
在优秀论文评选中,云南经济管理学院焦艳军、刘文凤、金灵共同撰写的《政策赋能与知识共建——〈教育强国建设规划纲要〉下高校创新创业教育生态系统的建构主义分析》一文荣获佳绩。该论文深入探讨了《教育强国建设规划纲要》背景下,高校如何通过政策赋能与知识共建,构建创新创业教育生态系统,为培养创新创业人才提供了有力的理论支撑和实践指导。

另一篇入选优秀论文的《应用型本科高校创新创业教育路径研究》由刘文凤、金灵合作完成。该论文聚焦于应用型本科高校的创新创业教育路径,分析了当前面临的挑战与机遇,提出了切实可行的解决方案,对于推动应用型本科高校创新创业教育的发展具有重要意义。

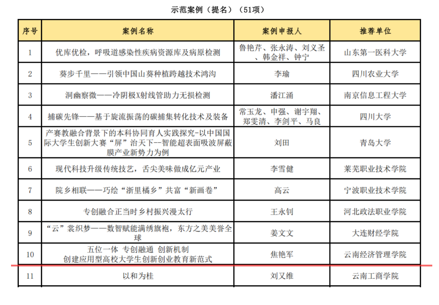
在示范案例评选中,云南经济管理学院申报的《“五位一体”专创融通创新机制——创建应用型高校大学生创新创业教育新范式》案例获得提名。该案例以学校创新创业教育实践为基础,构建了“五位一体”的创新创业教育体系,实现了专业教育与创新创业教育的深度融合,为应用型高校大学生创新创业教育提供了可借鉴的新范式。
该案例通过整合校内外资源,搭建创新创业平台,提供全方位、多层次的创新创业教育服务,有效提升了学生的创新创业能力和实践水平。同时,该案例还注重创新创业成果的转化和应用,积极推动产学研合作,为地方经济社会发展注入了新的活力。
云南经济管理学院在创新创业教育领域一直走在前列。近年来,学校高度重视创新创业教育工作,不断加大投入力度,完善创新创业教育体系,提升创新创业教育质量。通过开设创新创业课程、举办创新创业大赛、搭建创新创业平台等多种方式,学?;し⒀拇葱麓匆等惹楹吞嵘氖导芰?。同时,学?;棺⒅赜肫笠档纳疃群献?,推动产学研用紧密结合,为学生提供了更多的实践机会和就业渠道。
此次在全国产教融合创新创业联盟学术年会中取得的优异成绩,不仅是对学校创新创业教育工作的肯定,也是对学校未来继续深化创新创业教育改革的激励。云南经济管理学院将继续秉承“以创新创业教育为引领,培养具有社会责任感、创新精神和实践能力的高素质应用型人才”的办学理念,不断推动创新创业教育的发展,为经济社会发展培养更多优秀的创新创业人才。
文章来源:创新创业学院